
一、项目基本情况
项目名称:知识产权委托代理服务(2025—2027年)
项目编号:GXTZ-ZB-2025第(372)号
首次公告日期:2025年4月24日
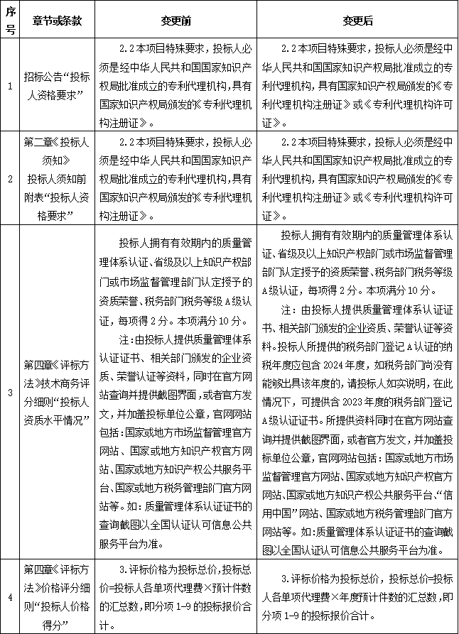
二、对已发布的招标文件做出如下变更:

三、其他内容不变,特此通知!
四、各潜在投标人应实时关注相关网站了解项目有关内容,如因投标人未及时登录相关网站了解项目有关的内容,从而导致投标无效的,由投标人自行承担责任。
五、发布公告的媒介
本次变更通知同时在中国招标投标公共服务平台、中国采购与招标网、广西中烟工业有限责任公司网、fun88入口网上发布。
六、招标代理机构联系方式
招标代理机构:fun88入口
地 址:中国(广西)自由贸易试验区南宁片区凯旋路16号五象总部基地广东大厦十八层
邮 编:530201
联 系 人:李婕妤
电 话:0771-4305766
2025年4月29日
fun88入口公众号