
一、项目基本情况
原公告的项目编号:GXTZ-ZB-2025第(645)号
原公告的项目名称:广西金融职业技术学院学生宿舍楼热水系统建设经营服务项目
首次公告日期:2025年7月29日
二、更正信息
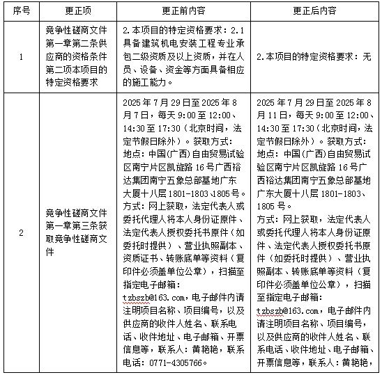
更正事项:竞争性磋商文件
更正内容:




更正日期:2025 年8 月 4 日
三、其他补充事宜
发布公告的媒介:中国采购与招标网https://www.chinabidding.com.cn、fun88入口/。
四、联系方式
1.采购人信息
名称:广西金融职业技术学院
地址:广西壮族自治区南宁市大学西路168号
联系方式:蔡老师 0771-3481756
2.采购代理机构信息
名称:fun88入口
地址:中国(广西)自由贸易试验区南宁片区凯旋路16号广西裕达集团南宁五象总部基地广东大厦十八层1801-1803、1805号
联系方式:黄艳艳 0771-4305766
附件:拟分包计划表(如分包时必须提供)
广西金融职业技术学院 fun88入口
2025 年8 月 4 日 2025 年8 月 4 日
拟分包计划表(如分包时必须提供)

fun88入口公众号