fun88入口(乐天堂·中国·乐天使)体育官网
首页
公司概况
公司简介
组织机构
公司资质
企业荣誉
公司动态
公司要闻
行业动态
通知公告
最新通知
中标公告
更改通知
招标公告
中标候选人公示
服务领域
造价咨询
招标代理
工程监理
工程咨询
政府采购
工程业绩
典型案例
主要业绩
fun88体育网
人力资源
学习培训
团建活动
人才招聘
研究院动态
党建专栏
乐天fun88官网
联系我们
最新通知
中标公告
更改通知
招标公告
中标候选人公示
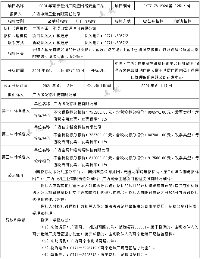
广西中烟工业有限责任公司2024年南宁卷烟厂购置网络安全产品(项目编号:GXTZ-ZB-2024第(251)号)中标候选人公示
来源:fun88入口工程
作者:
发布时间:2024-06-12 15:41
上一篇:中国邮政集团有限公司南宁市分公司2024年生产区物业管理服务项目(GXTZ-ZB-2024289)中标候选人公示
下一篇:广西中烟工业有限责任公司2023年柳州卷烟厂办公区域制冷设备维保项目(重1)(项目编号:GXTZ-ZB-2024第(5)号(重1))中标候选人公示
返回列表
地址:南宁市良庆区凯旋路16号广西裕达国际中心广东大厦18楼整层
电子邮箱:tzgf18070940594@163.com 联系电话:0771-5389295 传真:0771-5510830
版权所有:fun88入口(乐天堂·中国·乐天使)体育官网
桂ICP备11002876号
fun88入口公众号