
一、项目基本情况
项目名称:2025年-2027年员工食堂食材物资采购
项目编号:GXTZ-ZB-2025第(170)
首次公告日期:2025年3月6日
二、变更内容:
1、投标和开标地点由“中国(广西)自由贸易试验区南宁片区凯旋路16号五象总部基地广东大厦十八层fun88入口评标室2”调整为“中国(广西)自由贸易试验区南宁片区凯旋路16号五象总部基地广东大厦十八层fun88入口研发中心”。
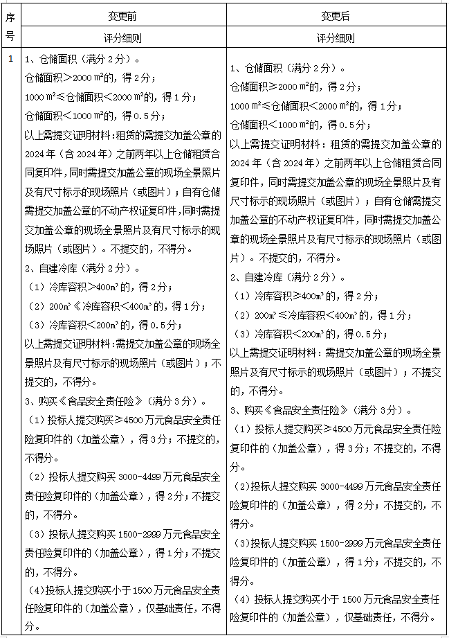
2、第四章《评标方法》评分标准的“服务保障分”做如下调整:

3、因以上内容修改,提交投标文件截止时间和开标时间由“2025年3月27日09时00分(北京时间)”改为“2025年3月28日9时00分(北京时间)”。
4、其他内容不变,特此通知!
三、各潜在投标人应实时关注相关网站了解项目有关内容,如因投标人未及时登录相关网站了解项目有关的内容,从而导致投标无效的,由投标人自行承担责任。
四、发布公告的媒介
本次澄清同时在中国招标投标公共服务平台、元博网采购与招标网(原“中国采购与招标网”)、广西中烟工业有限责任公司网、fun88入口网上发布。
五、招标代理机构联系方式
招标代理机构:fun88入口
地 址:中国(广西)自由贸易试验区南宁片区凯旋路16号五象总部基地广东大厦十八层
邮 编:530201
联 系 人:李婕妤
电 话:0771-4305766
2025年3月14日
fun88入口公众号